
Boston Region MPO
Congestion Management Process
Performance-Based Planning
for Efficiency, Mobility, and Safety
Project Manager
Ryan Hicks
Project Principal
Efi Pagitsas
Authors
Ariel Godwin
Ryan Hicks
Contributors
Hiral Gandhi
Seth Asante
Elizabeth M. Moore
Data Collection and Analysis
Hiral Gandhi
Steven Andrews
Eric Howard
Geographic Information Systems
Ryan Hicks
Ariel Godwin
Mark Scannell
Mary McShane
David Knudsen
Kathy Jacob
Graphics
Kate Parker-O’Toole
Jane M. Gillis
Kim Noonan
The preparation of this document was funded in part by
the Federal Highway Administration and Federal Transit
Administration of the U.S. Department of Transportation.
The contents of this report do not necessarily reflect the
official views or policies of the U.S. DOT.
Central Transportation Planning Staff
Directed by the Boston Region Metropolitan
Planning Organization. The MPO is composed of
state and regional agencies and authorities, and local government
Metropolitan areas with populations over 200,000—known as transportation management areas (TMAs)—since 1991 have been required by the federal government to have an ongoing Congestion Management Process (CMP). In TMAs that are designated as ozone or carbon monoxide nonattainment areas, transportation projects that add significant single-occupant-vehicle carrying capacity cannot be programmed for federal funding unless the need for the project is analyzed and demonstrated by the CMP. Since the EPA has designated the Boston region as a nonattainment area for ozone, the CMP is especially significant for the future of transportation in the region.1
The Boston Region MPO has funded a Congestion Management Process (CMP) under various names. Initially the Boston Region MPO called it the Congestion Management System (CMS), a term used by the federal legislation, the Intermodal Surface Transportation Efficiency Act (ISTEA) of 1991. Then for several years the MPO referred to it as the Mobility Monitoring System (MMS). Since March 2009, based on the name convention used in SAFETEA-LU and more recently MAP-21(the current federal surface transportation legislation), the MPO has referred to it as the Congestion Management Process. Over the years, additional facilities and services have been included in the monitoring process, and methods for the collection and analysis of data have been improved. In addition, since 1995, this process has become increasingly integrated with the MPO’s planning processes and has become more Web-based.
The CMP is an ongoing program. Its purpose is to develop strategies for the management of congestion based on data acquired through system performance monitoring, and to move those strategies into the implementation stage by providing decision makers in the region with information on and recommendations for the improvement of transportation system performance. The recommendations of the CMP have an impact on the MPO’s Long-Range Transportation Plan (LRTP), the Unified Planning Work Program (UPWP), and the Transportation Improvement Program (TIP).
Congestion occurs when a transportation facility or service (for example, a roadway segment, intersection, interchange, or transit vehicle) experiences a demand in terms of vehicles or transit passengers that exceeds the space available. This results in problems such as a reduction in roadway capacity, travel speed, bus seats, standing space on buses or trains, and bicycle racks or parking spaces for motor vehicles at rapid transit or commuter rail parking lots. However, in transportation planning, the term “congestion” typically refers to roadways and is the result of a variety of causes, usually grouped in the following four categories:
The national distribution of these causes, as reported by the FHWA, is shown in Figure INT-1. Nationally, 60% of all congestion is nonrecurring; it is caused by traffic incidents, bad weather, work zones, poor signal timing, and special events. The remaining 40% of congestion is recurring congestion, and is usually caused by bottlenecks.

FIGURE INT-1: Distribution of the Sources of Congestion2
Although it is not clear how the Boston region congestion pattern compares to the national pattern, it is useful to note several specific features that influence congestion management and the quantity and duration of congestion in this region:
However, the Boston region also has some strengths that present unique opportunities for the management of congestion:
Boston is one of the older major cities in the United States, located along the Atlantic Ocean. The Boston region is also at the northern end of the Northeast Corridor, which extends southwest to Washington, D.C. The Northeast Corridor goes through several large, dense metropolitan areas along the East Coast that are connected by intercity rail and bus transit. According to the 2010 U.S. census, the total population for this region is over 44 million people. For a better understanding of congestion management issues in a broader context, it is useful to compare the Boston region to other large metropolitan regions in the United States.
Boston has characteristics similar to those of other East Coast cities. The Urban Core subregion is very dense, and many residents in this part of the region rely less on single-occupancy-vehicle travel than residents of other parts of the MPO region, due to the availability of convenient public transportation service. The Boston region also consists of some dense suburbs (inside of I-95). Further out, the Boston region has newer suburbs, which rely more on single-occupancy-vehicle commutes because of the lower densities these areas typically have. More commuters in those areas have circumferential work trips, which are often only feasible by automobile.
INRIX, a company that provides traffic information, travel services, and applications and tools for traffic management, also periodically develops a National Traffic Scorecard.3 The current ScoreCard, published in April 2012, ranked the Boston region as having the tenth-highest roadway congestion in the nation over the previous 12 months. This ranking is slightly higher than Miami’s (12.8) and slightly lower than Chicago’s (13.3). Boston has a lower INRIX index than many other Northeasternurban areas, such as New York, Bridgeport, and Washington, D.C., but has a higher INRIX index than Philadelphia, Baltimore, and Providence.
According to the Texas Transportation Institute’s 2010 Urban Mobility Report, in terms of the total number of hours of travel delay experienced by auto commuters, the Boston region was ranked tenth in the nation (119 million hours in 2009)—worse than the Atlanta region (112 million hours) and better than the San Francisco-Oakland region (121 million hours).4
In terms of the total number of hours of truck delay, the Boston region was ranked twelfth in the nation (6.2 million hours in 2009). This is better than the San Francisco–Oakland region (6.8 million hours) and slightly worse than the Seattle region (6.2 million hours).
The Boston region’s public transit system is a key function of the region’s transportation network, and without it, automobile congestion would be significantly worse. The most recent available average numbers of weekday unlinked transit passenger trips taken are about 762,400 on the rapid transit system, 370,600 on the bus system, 133,300 on the commuter rail system, and 4,372 on commuter ferries.6 The entire MBTA system provides slightly over 1.2 million trips per weekday.
According to the American Public Transit Association, public transit services in Boston compare to those of other metro regions as follows. The MBTA’s commuter rail system is the fifth busiest in the nation, with slightly higher ridership than Philadelphia’s system (SEPTA) and much lower ridership than Chicago’s main system (METRA) and the three systems in the greater New York City region (New Jersey Transit, Long Island Railroad, and MTA).
According to U.S. Census Bureau, for the years 2005 to 2009 an estimated 98,463 residents of the Boston Region MPO area commuted to work by walking, and 15,695 bicycled to work.8 These statistics do not include trips taken by foot and by bicycle for purposes other than commuting. Census estimates show that about 36% of workers in the MPO region commute by means other than driving alone.
When comparing the Boston region to other regions, Metropolitan Statistical Areas (MSAs), which are defined by the U.S. Office of Management and Budget and used by the U.S. Census Bureau and other U.S. government agencies for statistical purposes, provide a useful approximation of the boundary of the urban area. Although MSAs do not necessarily have the same boundaries as MPO regions, they are similar in that they cover an urban area that extends beyond city limits; in addition, data at the MSA level are readily available from the Census Bureau. Compared to other large MSAs with over one million workers, the Boston MSA, with a mode share of commuting by foot of 5.0%, ranks second only to the New York City MSA. In terms of the percentage of workers who commute by bicycle, the Boston MSA ranks sixth, with a mode share of 0.8%. This is a higher percentage than the New York City, Philadelphia, Washington, D.C., and Baltimore MSAs, but lower than the percentage in the MSAs of San Francisco, Seattle, Minneapolis, Phoenix, and Portland, Oregon. In terms of the percentage of workers who commute by carpooling, the Boston MSA ranks twenty-third among large MSAs (8.1% of workers carpool, slightly higher than the New York City MSA and lower than the Philadelphia, Baltimore, and Washington, D.C., MSAs).
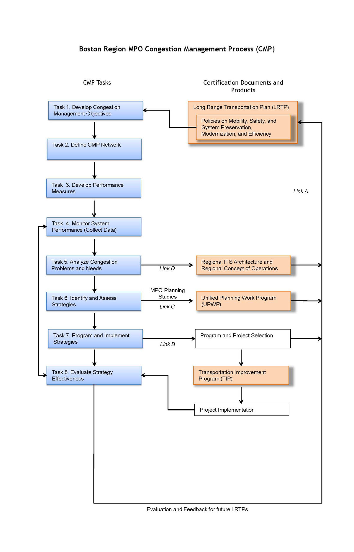
The process model for congestion management recommended by the federal government provides an outline for an objectives-driven, performance-based approach consisting of eight actions:9
Figure INT-2 shows how this model is used by the Boston Region MPO, and also shows the connections between the CMP and other elements in the MPO’s transportation planning process.
 11x17.jpg)
FIGURE INT-2
Boston Region Congestion Management Process
The CMP interacts with many elements of the transportation planning process. The essential functional elements of an MPO are indicated in orange in Figure INT-2, which shows how the Boston Region MPO views the integration of the CMP with the overall metropolitan planning process, as shown by Links A, B, C, and D. These linkages are described in detail below.
The entire CMP program is funded through the UPWP. The latest CMP work program was updated to include monitoring of vehicle occupancy for future HOV system planning and transportation demand management, the evaluation of additional intersections for needs assessment for the LRTP, and the evaluation of projects and strategies evaluations for an improved objectives-driven, performance-based approach.
“Programming and Implementing Strategies” relates to the CMP influence in the selection of projects for funding in the TIP. Monitoring data from the CMP are used in the evaluation of potential TIP projects and their prioritization for funding.
“Evaluate Strategy Effectiveness“ evaluates the impacts or results of implementing the strategies in the Boston region. This step receives input from TIP projects that have been implemented in order to monitor their strategy effectiveness, which, in turn, feeds into management and operations and other CMP recommendations for future LRTPs. This step has not been implemented in its fullest, although the MPO has recently funded the study “TIP Project Impacts, Before –After Evaluations,” completed in October 2012.
The following section describes some of the CMP-recommended studies that resulted in evaluations of improvement strategies. Many of the recommendations from these studies are already in various stages of design, implementation, and construction.
The current LRTP, Paths to a Sustainable Region (endorsed in September 2011), includes management and operations (M&O) and ITS considerations by regional corridor.10 The M&O strategies are consistent with CMP findings and with the needs and strategies identified in the current LRTP. The following activities have been undertaken:
1 Environmental Protection Agency, “Currently Designated Nonattainment Areas for All Criteria Pollutants as of April 21, 2011,” available online at http://www.epa.gov/oaqps001/greenbk/ancl3.html (accessed June 14, 2011).
2 Source: Federal Highway Administration, http://www.fhwa.dot.gov/congestion/describing_problem.htm (accessed January 16, 2012).
3 INRIX Traffic Scorecard, April 2012 (accessed online June 25, 2012).
4 Texas Transportation Institute, “Urban Mobility Report,” 2010.
5 Because the American Public Transit Association distinguishes between heavy rail and light rail, statistics for the MBTA’s rapid transit system separate the Green Line and Mattapan High-Speed Line from the Blue, Orange, and Red lines. However, in the remainder of this report, MBTA rapid transit is generally treated as a single system.
6 American Public Transportation Association, APTA 2011 Q3 Ridership Report, December 2011.
7 United States Census Bureau. American Community Survey data (last accessed June 14, 2011).
8 United States Census Bureau, American Community Survey data (accessed June 14, 2011).
9 Federal Highway Administration, “Congestion Management Process: A Guidebook” (Technical report no. FHWA-HEP-11-011), April 2011, p. 9.
10 Boston Region Metropolitan Planning Organization, Long-Range Transportation Plan, Paths to a Sustainable Region, Chapter 4, "Transportation System Operations and Management," endorsed September 22, 2011.
11 MassDOT, Regional Transportation Operations Strategy, Boston Metropolitan Region, March 2010.